Activity: Define Evaluation Mission
This activity identifies the appropriate focus of the test effort for the iteration, and gains agreement with stakeholders on the corresponding goals that will direct the test effort.
Description
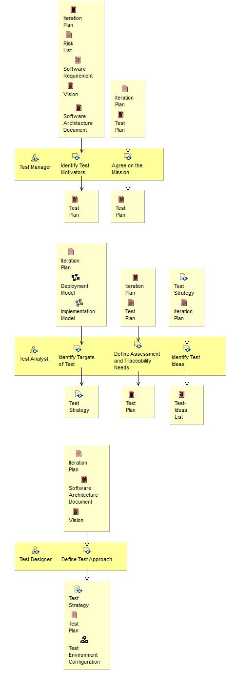
Work Breakdown Structure
Team Allocation
Work Product Usage
Workflow
Work Breakdown
© Copyright IBM Corp. 1987, 2006. All Rights Reserved.