Activity: Transition Iteration [n]
This iteration includes the activities to be performed during an iteration in the Transition Phase. The focus of the Transition Phase is to ensure that software is available for its end users. The Transition Phase can span several iterations, and includes testing the product in preparation for release, and making minor adjustments based on user feedback. At this point in the lifecycle, user feedback should focus mainly on fine tuning the product, configuring, installing and usability issues, all the major structural issues should have been worked out much earlier in the project lifecycle.
Extends: Transition Iteration
DescriptionWork Breakdown StructureTeam AllocationWork Product Usage
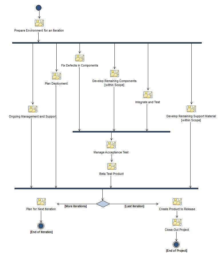
Workflow

Activity diagram: Transition Iteration [n] Prepare Environment for an Iteration Ongoing Management and Support Plan Deployment Fix Defects in Components Develop Remaining Components [within Scope] Integrate and Test Develop Remaining Support Material [within Scope] Manage Acceptance Test Beta Test Product Create Product to Release Plan for Next Iteration Close-Out Project
Work Breakdown