Activity: Define Evaluation Mission
This activity identifies the appropriate focus of the test effort for the iteration, and gains agreement with stakeholders on the corresponding goals that will direct the test effort.
Extends: Define Evaluation Mission
DescriptionWork Breakdown StructureTeam AllocationWork Product Usage
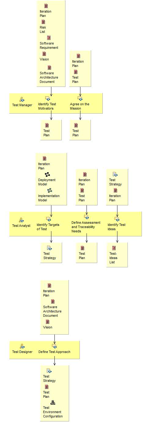
Workflow

Activity detail diagram: Define Evaluation Mission Test Manager Identify Test Motivators Agree on the Mission Test Manager Test Analyst Identify Targets of Test Define Assessment and Traceability Needs Identify Test Ideas Test Analyst Test Designer Define Test Approach Test Designer Iteration Plan Risk List Software Requirement Vision Software Architecture Document Identify Test Motivators Test Plan Identify Test Motivators Iteration Plan Test Plan Agree on the Mission Test Plan Agree on the Mission Iteration Plan Deployment Model Implementation Model Identify Targets of Test Test Strategy Identify Targets of Test Iteration Plan Test Plan Define Assessment and Traceability Needs Test Plan Define Assessment and Traceability Needs Test Strategy Iteration Plan Identify Test Ideas Test-Ideas List Identify Test Ideas Iteration Plan Software Architecture Document Vision Define Test Approach Test Strategy Test Plan Test Environment Configuration Define Test Approach
Work Breakdown